Il mondo in cui viviamo è una ragnatela, una gigantesca ragnatela in cui tutto è collegato a tutto il resto.
Un’azione, su questa ragnatela, non produce mai un solo effetto: tutto è connesso e se cade un granello di sabbia su un singolo filo, è tutta la rete a incresparsi, più o meno percettibilmente.
Noi tendiamo a vivere il momento, al massimo con una proiezione delle nostre azioni molto a breve sia temporalmente che spazialmente, e non ci rendiamo conto di quanto esse propaghino invece i loro effetti nel corso del tempo, in parti distanti del sistema (ancora una volta temporalmente e spazialmente).
Non ci soffermiamo né comprendiamo mai del tutto il sistema e le sue dinamiche: ci sembrano cose molto complicate e confuse, eppure vi siamo pienamente coinvolti.
Se solo capissimo quanto abbiamo bisogno di uno strumento per la comprensione di queste interazioni estese, dove “estese” non vuol dire “così lontane da non toccarci mai” !
[Probabilmente ora stai pensando all’Effetto Farfalla*, un principio fisico spesso mal raccontato e travisato: la cosa non è sbagliata in sé ma potenzialmente imprecisa, così sei vuoi saperne di più, compresa la sua origine, puoi trovare informazioni a riguardo alla fine di questo articolo.]
Un primo passo per avvicinarsi compiutamente all’idea che anche le azioni più semplici e quotidiane hanno risvolti inaspettati (che quasi mai ricolleghiamo alla prima vera origine) è il Dilemma della Mangiatoia.
Il Dilemma della Mangiatoia è un modello semplificato: evita gli aspetti tecnici tipici della costruzione dei diagrammi sistemici e si concentra sul messaggio… ma è un ottimo modo per capire di cosa stiamo parlando e come dovremmo parlarne, un’ottima occasione per accostarsi al Pensiero Sistemico.
Immagina di fare colazione nel giardino di casa allietato dal cinguettio degli uccelli.
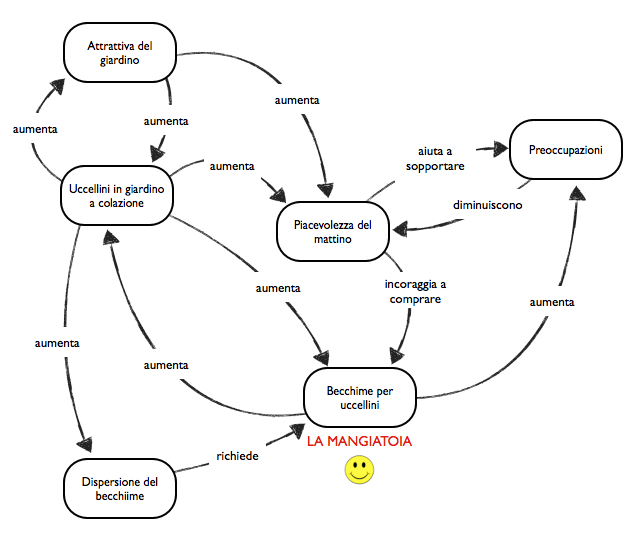
Rappresentiamo la situazione così:
Visto che fare colazione in queste condizioni ci piace parecchio, pensiamo sia una buona idea richiamare i piccoli amici pennuti con del becchime, la famosa mangiatoia.
Aggiorniamo il grafico con questa novità:
A questo punto abbiamo già una prima evidenza: la mangiatoia aumenta il numero degli uccellini in giardino che ci regalano così un bellissimo spettacolo naturale.
A sua volta ciò ci incoraggia a proseguire…
A dirla tutta, ciò che aumenta è l’attrattiva del giardino nel suo complesso, non solo per noi bensì anche per i nostri piccoli amici che vengono attratti oltre che dal becchime anche dalla numerosa presenza di loro simili.
Avevi già pensato a questo? Un utile effetto non previsto, un effetto collaterale che amplifica la portata della causa prima.
Non male ora, vero?
E c’è di più.
Se ci pensi bene abbiamo cercato di attirare più uccellini perché volevamo un inizio di giornata migliore possibile e la cosa ha perfettamente senso visto che, dopo colazione, avremo a che fare con il mondo, i problemi, il lavoro, le preoccupazioni in genere: le ansie ci sembreranno meno gravi se osservate dal nostro giardino, benché queste possano ogni tanto rovinarci il risveglio.
A proposito: sarà mica tutto perfetto?
A voler essere pignoli e guastafeste, in effetti, una piccola aggiunta dovremmo proprio farla: più uccellini -> più becchime da comprare, più becchime da comprare -> più soldi da spendere, più soldi da spendere -> più… indovina un po’?
Insomma, quando esci dall’ufficio ricordati di passare al negozio di animali!
E visto che ci sei prendi il pacco XXL perché la quantità di becchime necessario non aumenta solo perché ci sono più uccellini a mangiare ma perché quando sono in tanti iniziano a disperderlo, a farlo cadere fuori dalla mangiatoia, e se non lo raccolgono (cosa molto frequente), si bagna, si deteriora e le piccole pesti non lo mangiano più.
Ooops, la cosa pare complicarsi e le preoccupazioni crescono… ma andiamo avanti.
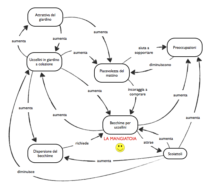
Non avevamo pensato che il becchime avrebbe attirato altri animali, vero? Vabbè, pensiamo positivo e immaginiamo che siano scoiattoli.
Sono di certo animaletti simpatici ma fanno scappare gli uccellini: a te sta bene?
Oltre a far scappare gli uccellini, gli scoiattoli mangiano molto di più e se vogliamo trattenere nel nostro giardino anche una popolazione di volatili (era pur sempre il nostro scopo primario) dobbiamo per forza nutrire entrambi. Mi sa che devi passare ancora al negozio di animali…
La situazione ci sta sfuggendo di mano: tanti uccellini, troppo becchime, dispersione di cibo, arrivo degli scoiattoli, fuga degli uccelli, aumento del cibo per trattenerli, crescita della dispersione a opera degli scoiattoli, aumento della spesa per cibo, aumento delle preoccupazioni. Ma che bella colazione!
E non è finita qui….
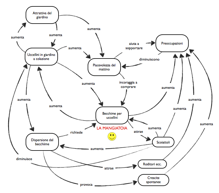
D’accordo che abbiamo finto di ignorare che con tutto quel cibo sparso gli scoiattoli non sarebbero i soli animali indesiderati a presentarsi (qualche topolino, per esempio, lo vogliamo considerare o no?? E una manciata di formiche??), ma vogliamo far finta di niente anche per le crescite spontanee di erbe, erbette ed erbacce causate dalla dispersione di semi? La manutenzione del giardino si fa più impegnativa.
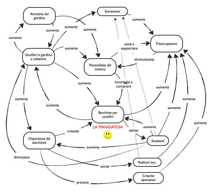
Non so te ma io comincio a vedere troppe frecce (e troppo “cariche”, cioè alimentate da molti flussi) che puntano sulle preoccupazioni!
E tanto per non farci mancare niente, che ne dici dei naturali e inevitabili effetti dell’alimentazione? 🙂
Ok, ok, mi fermo qui, tanto direi che è chiaro dove voglio arrivare no?
Questo divertissement ci regala un senso di ciò che accade quando pensiamo in una sola dimensione, cioè in maniera lineare, analitica: un’azione produce un risultato.
Purtroppo nella realtà molte conseguenze di scelte e azioni, all’inizio, non sono affatto considerate eppure si presentano regolarmente, sovente in maniera invasiva e capovolgono completamente il quadro desiderato.
Certo, potresti dire che sulla storia della colazione in giardino ci ho un po’ giocato sopra ma, onestamente, dov’è che ho esagerato? C’è davvero qualcosa di così “campato per aria”, così assurdo?
In conclusione, fermati a pensare a quanto sono complesse le connessioni nelle scelte e nelle azioni della vita reale di una persona, di una famiglia, di un’azienda, di una nazione e, quindi, del mondo in cui viviamo: economia, politica, società, cultura, informazione, istruzione, conflitti, ambiente… un po’ più intricati del giardino di casa, no?
Ancora convinto che il modo in cui ci hanno insegnato (e abbiamo imparato) a pensare sia quello che può toglierci dai guai?
———–
* L’EFFETTO FARFALLA
“La sua formulazione più popolare è di scarso contenuto scientifico ma è talmente diffusa da obbligarmi a spendere almeno qualche parola. Il 29 dicembre 1972 Edward Norton Lorenz, matematico e meteorologo, professore emerito al MIT noto ai più per essere il pioniere della Teoria del Caos, tenne un discorso a Washington in occasione del 139° Meeting dell’American Association for the Advancement of Science, dal titolo: «Prevedibilità: può un battito d’ali di farfalla in Brasile provocare un tornado in Texas?». In quell’occasione egli descrisse come certi sistemi mostrino una forte dipendenza dalle condizioni iniziali e come piccole variazioni in un sistema dinamico siano in grado di produrre enormi cambiamenti nel risultato a lungo termine. Com’è universalmente noto egli chiamò questo principio “effetto farfalla”. Per noi l’aspetto interessante risiede non tanto nella verità scientifica di un’affermazione evidentemente più suggestiva che rigorosa, quanto invece nel messaggio che porta con sé e che adesso sappiamo correttamente interpretare. Una curiosità: sull’origine di questo mito esiste una versione ulteriore che accredita a Ray Douglas Bradbury, scrittore e sceneggiatore americano recentemente scomparso, la paternità dell’uso della farfalla come animale simbolo degli effetti a catena che si possono innescare da eventi minimi. Nel suo breve racconto fantascientifico, «Rumore di tuono», la morte di una farfalla nel periodo Giurassico provoca uno sconvolgimento sociale e politico nell’epoca moderna; poiché il racconto è datato 1952, quindi vent’anni prima dell’articolo di Lorenz, i fan di Bradbury amano credere che lo scienziato si sia ispirato, per la scelta dell’animale, proprio allo scrittore americano.
Qualunque sia la verità, che forse non conosceremo mai, questo è quanto c’è da sapere sulla storia dell’effetto farfalla sulla scia della quale tanta produzione letteraria e filmica è stata realizzata.”
tratto da “Il Grande Spreco – Progrediti ma non evoluti: introduzione al pensiero sistemico“










