Il temine fattoide (dall’inglese “factoid”) fa la sua prima apparizione nel 1973 all’interno della biografia di Marilyn Monroe firmata da Norman Mailer; un fattoide può essere definito come un “fatto che non esiste prima di essere veicolato da un media”: da quel momento, e solo da quel momento, per il pubblico, diventa un fatto reale. La straordinaria crescita dei social sottolinea la particolare importanza di questo principio e si affianca all’esplosione del fenomeno delle fake news, le notizie false.
Ma dal punto di vista della Dinamica dei Sistemi le bufale possono essere “sconfitte” dai fatti?
In altre parole, utilizzando gli strumenti del Pensiero Sistemico, cosa possiamo scoprire circa i meccanismi e le regole che governano la battaglia fra le due “fazioni”? Come interagiscono i due flussi contrapposti, quello delle notizie vere e quello delle notizie false?
È un quesito che si sono posti Sharon Pian Chan (Executive MBA Candidate presso il MIT) e Andre Alfred (Principal Program Manager presso Microsoft, specialista in sicurezza informatica). Per questo compito sono stati supportati nientemeno che dal prof. John Sterman (Jay W. Forrester Professor presso la Sloan School of Management del MIT nonché Direttore del MIT System Dynamics Group) e dal prof. Nelson Repenning (Docente di Dinamica dei Sistemi e di Studi sulle Organizzazioni presso la Sloan School of Management del MIT); il prof. Sterman è anche l’uomo con la maggior esperienza al mondo di conduzione e analisi del Beer Game (il potente learning game ideato dal leggendario prof. J.W. Forrester, venuto a mancare poco più di un mese fa) che da 25 anni costituisce il rito di orientamento e “iniziazione” delle nuove classi; giocato in tutto il mondo ai massimi livelli, da pochi anni il Beer Game è praticabile anche in Italia grazie a Neorema Sistemi, come introduzione proprio al Pensiero Sistemico.
Bene, fatte le dovute presentazioni entro nel vivo della questione.
Quali sono le forze che si nascondono dietro la produzione e il consumo così diffuso di “bugie”?
Cercare di comprendere i fenomeni attraverso l’osservazione sistemica significa concentrare l’attenzione sulle cause complesse e invisibili sottostanti agli effetti visibili che, più abitualmente, osserviamo, analizziamo e cerchiamo di risolvere; il punto è che se non si individuano correttamente le intricate connessioni causali e le loro reciproche influenze, sarà una mera illusione quella di risolvere un problema alla radice, una volta per tutte!
Presente le soluzioni “strutturali” così spesso millantate dai nostri “governanti”? Ecco, NON quelle… perché quelle di strutturale hanno solo il nome: in quanto soluzioni tampone infatti curano (o tentano di curare) solo gli effetti. Insomma, senza una reale cultura e preparazione sistemiche ci si dovrebbe elegantemente astenere dal parlare di soluzioni strutturali.
Chiusa divagazione lievemente polemica 🙂
Torniamo al problema delle bugie.
NOTIZIE FALSE E PENSIERO SISTEMICO
Uno dei mattoncini alla base della costruzione di un diagramma sistemico è il Circolo Causale (nel pensiero sistemico si usa il pensiero circolare, non quello lineare che è analitico, parziale e miope); eccone un esempio calato nel nostro caso.
Quello che vedi è un Circolo Causale di Rinforzo: il segno + sta a indicare che all’aumentare di ciò che si trova all’origine della freccia aumenta anche ciò che sta alla fine.
Un Circolo di Rinforzo viene in genere raffigurato con il simbolo di una valanga, a suggerire come tutto il complesso si autorafforzi.
Nota – In alternativa a questa scelta grafica potresti a volte imbatterti anche simboli tipo questo:
Il bias di conferma è un inciampo cognitivo di cui è vittima il nostro cervello quando deve reagire a informazioni che contraddicono le convinzioni già formate: piuttosto che riconsiderarle ci aggrappiamo con ancor maggior vigore a esse (il bias di conferma è in realtà una trappola cognitiva molto composita che in questa occasione non ci interessa approfondire).
La lettura di un Circolo Causale può iniziare in un qualunque punto senza che ciò ne comprometta il senso: magie del pensiero circolare!
In questo caso potremmo leggerlo così: l’ “Uso dei filtri da parte di Facebook” (o di un qualunque altro media) rinforza il nostro uso dei “Bias di conferma” la qual cosa ci porta a chiedere nuove “fonti di informazioni di parte”.
Risultato: il Circolo Causale ci mostra chiaramente che la persistenza di bufale non è “dovuta a Facebook-o-chi-per-lui” ma a come si comporta il cervello umano.
Ora facciamo un passo avanti.
A voler essere più precisi, ciò che accade veramente è che di fronte alla selezione di notizie che contraddicono convinzioni consolidate, le persone tendono a diventare più faziose, cioè a difendere a spada tratta, aprioristicamente e con maggior vigore la loro “fede”.
Inseriamo dunque questo elemento nel grafico.
Chiaro no?
Più le notizie sono filtrate, più diventiamo faziosi e più rinforziamo i nostri (pericolosi e ingannevoli) bias!
STOCK E FLUSSI
Un’altra famiglia di mattoncini per diagrammi sistemici è quella detta di Stock e Flussi.
Vediamone un esempio per il nostro caso.

Puoi immaginare i rettangoli come dei contenitori o magazzini e le frecce (insieme con quel simbolo simile a una clessidra) come dei flussi regolati da “valvole” che rappresentano i tassi di fuoriuscita.
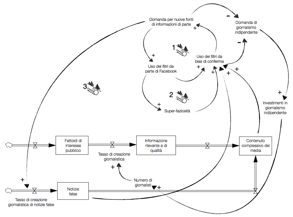
Perciò: i “Fattoidi di interesse pubblico” sono un magazzino, uno stock, che diventa stock di “Informazione rilevante e di qualità” in base al “Tasso di creazione giornalistica”.
Similmente anche le “Notizie false” sono uno stock, alimentato dal “Tasso di creazione giornalistica di notizie false”; ovviamente il “Contenuto complessivo dei media” è anch’esso uno stock, un contenitore che accoglie la somma dei due flussi.
UNIAMO I GRAFICI
Adesso uniamo il grafico Stock e Flussi a quello a Circoli Causali.
Notevole vero? Riesci a leggere cosa succede? Ciò che abbiamo trovato sembra essere questo: la verità non è sufficiente a “uccidere” le notizie false.
Osserviamo.
1. La domanda di notizie di parte crea un terzo ciclo di rinforzo che fa salire il “Tasso di creazione giornalistica di notizie false”.
2. Ciò fa crescere l’”Uso dei filtri da bias di conferma”
3. La “Domanda per nuove fonti di notizie di parte” fa calare la domanda di giornalismo indipendente.
4. Poiché la domanda scende, scendono anche gli investimenti e quindi continua a scendere anche il numero di giornalisti qualificati.
5. Il circolo di rafforzamento “negativo” è sempre più sostenuto.
NON FINIRÀ MICA COSÌ?
Hai appena auvto un assaggio di osservazione sistemica ma… anche un buon punto di partenza. Il suo grande vantaggio è quello di fornirci un quadro plastico e dinamico delle forze in gioco che ci consente di individuare i “punti deboli” del sistema, così come quelli “sensibili” o “resistenti”.
Certo, il grafico potrebbe essere integrato da altre forze come i ritardi, l’incidenza della scolarizzazione, la diffusione geografica della rete, gli investimenti pubblicitari ecc. ma ciò attiene a una delle attività più delicate e avanzate di un pensatore sistemico e cioè la corretta identificazione dei confini del sistema (per dirla in maniera più semplice, cosa comprendere nel diagramma oppure no); questo è tuttavia un argomento avanzato e non è lo scopo di questo articolo.
Ok, ma il pensiero sistemico è solo un metodo descrittivo della realtà o è anche uno strumento per intervenire consapevolmente ed efficientemente su di essa?
Beh, secondo te? Se ti dicessi che un altro mattoncino del “linguaggio sistemico”, per es., sono i Circoli di Riequilibrio? 😉
A ogni modo, e senza entrare in altri tecnicismi, sulla base di ciò che hai visto tu cosa faresti? Quale soluzione dovremmo adottare?
Voglio dirti: questo grafico è già molto parlante, quindi, ti va di dare un contributo?
Osservalo, percorrilo partendo da punti diversi, sforzati di osservare l’insieme, dove tende a concentrarsi (se lo fa) o a disperdersi.
Non analizzarlo e ricorda che i sistemi hanno punti di resistenza che è meglio non ignorare o sottovalutare!
Poi prova a dire la tua, dico sul serio, proviamo a parlarne, perché vedi, dobbiamo iniziare a cambiare modo di pensare altrimenti non risolveremo mai nulla per davvero…




Salve, mi chiedo che cosa si intende per filtri (di Facebook o altro). Se questi filtri rinforzano i bias (pregiudizi?) allora si potrebbe agire su questi…
Mauro
Buonasera Mauro, e grazie per il tuo contributo!
Dunque, per “filtri” (su FB o altrove) possiamo intendere tutte quelle attività che “riducono” discrezionalmente il flusso totale delle notizie, siano esse vere o false e puoi immaginarle come policy, linee editoriali, regole di news making (trovi un articolo a riguardo qui: http://bit.ly/2iAlPYB ) fino ad arrivare all’esercizio censorio. La tua idea richiederebbe un “regolatore di filtri”, come dire, un metafiltro :), un “filtro sui filtri” (benché espansivo) o, meglio, un “eliminatore” selettivo di filtri. Il punto è che questo sarebbe un esercizio di controllo il che ci porta a una domanda cardine: chi controllerebbe il controllore? In altre parole chi dovrebbe controllare i comportamenti dei “produttori di notizie”? Una qualche authority? Ma quella esiste e, come sai, non funziona (non solo da noi, ma in tutto il mondo, per ovvi motivi)! Aggiungerei che l’applicazione o “regolazione” di questi (o altri) filtri è un intervento additivo (quindi aumenta i nodi), distorsivo (cambia la realtà) e NON strutturale; il fatto che possa immaginarsi senza scadenza, ad es. per effetto di legge, non lo rende “strutturale” perché, di fatto, combatte la struttura naturale del complesso che, per sua “forza”, andrebbe “altrove”…
Grazie ancora Mauro e a presto!
Grazie a te per l’esauriente risposta 🙂